دوستان پاسخ بدن
به دنبال رفرنس های مناسب آنالیز مسیر در حیطه بالینی میگردم
البته نمی خوام خیلی تخصصی باشه بیشتر به دنبال مفاهیم و نرم افزار هستم
اگه راهنماییم کنین ممنون میشم
تسلیت خدمت استاد عزیزمان، جناب آقای دکتر سلطانیان
درگذشت مادر گرامیتان را از صمیم قلب و ژرفای دل تسلیت عرض می نماییم. غم درگذشت عزیزتان بسیار داغدارمان کرد و از خداوند برای آن مرحومه، طلب آمرزش و آرامش ابدی داریم.
گروه آمارزیستی همدان را در غم خود شریک بدانید.

تسلیت به آقای مقدسی
دوست عزیزمان، درگذشت دایی گرانقدرتان را تسلیت عرض میکنیم و از خداوند برای آن مرحوم، طلب آرامش ابدی داریم.
ما را در غم خود شریک بدانید.

دوستان پاسخ بدن
چکیده ای از هر آنچه که امکان دارد ، نه با همه جزئیات، با بقیه به اشتراک بگذارند. یه جوری از اون همایش تعریف کنند که ما هم واقعا درک کنیم که چقدر شرکت در این جور همایشات می تونه برای من و امثال من مفید باشه.. دیگه اینکه برامون بگن که شرکت در این همایش ها به غیر از تبادل اطلاعات با محققان خارجی، چه مزایایی دیگری هم می تونه به همراه داشته باشه؟
راهنمایی کوچک برای شرکت در کنفرانس ها
درود
دوستان خوبم
برای شرکت در کنفرانسی همچون کنفرانس آمارزیستی بالینی و سایر کنفرانس های آماری گام هایی رو باید یکی یکی گذروند.
نخست باید به تاریخ ها و زمان های بیان شده از سوی همایش نگاه بکنیم و بر اون اساس برنامه ریزی خودمون رو انجام بدیم. زمان پایان سابمیت از مهمترین زمانهاست و پس از اون زمان پذیرش و برگزاری.
برای این گام باید تلاش کنیم خیلی پیش از رسیدن به اون زمان متد و مقاله ای در چهارچوب موضوعات اصلی همایش انتخاب کنیم و مقاله ای بر اون اساس بنویسیم. لازم نیست حتما مقاله ما دارای نوآوری خاصی باشد هرچند که با نوآوری، قطعا استقبال خوبی از شما خواهدشد. همایش ها نیاز به چکیده دارن نه متن کامل مقاله اما ما باید برای این کار بسیار بر موضوع مسلط باشیم پس بهتره بصورت مقاله مانند برای خودمون درش بیاریم تا با چیرگی خوب بر موضوع، ارائه خوبی هم داشته باشیم. بسیاری از همایش ها پس از پایان همایش، درخواست متن کامل برای چاپ در ژورنال های پشتیبان همایش میکنن که البته این مطلب بیشتر بصورت اختیاری هست. در صورت گرفتن پذیرش چه به صورت سخنرانی چه پوستر ایمیلی به شما زده میشه که در اون زمان سخنرانی شما ارائه خواهد شد. همایش ها معمولا کمتر از یک هفته دایر هستن.
بحث مالی:
بسیاری از ماها در تهیه منابع مالی برای این گونه همایش ها مشکل داریم. یکی از راه های خوب در کشور ما که برای دانشجویان مهیا شده، ارائه مقاله با درج افیلیشن موسسه یا دانشگاه است. در این صورت با ارائه نامه پذیرش مقاله در همایش میتونین به معاونت های پژوهشی برین و درخواست کمک بکنین تا بخشی از هزینه سفر تامین بشه. میزان تامین این هزینه وابسته به موسسه و یا دانشگاه درج شده در افیلیشن مقاله س. بسیاری از کنفرانس ها هم برای دانشجویان برخی کشورها تخفیف در نظر میگیرن که تمامی جزئیاتش در سایت همایش هست.
دوستان خوبم میتونن با مطالعه وب سایت همایش در روزهای آینده (پس از بارگذاری کامل سایت توسط مسئولان همایش) از همه جزئیات کار باخبر بشن.
انجمن جهانی آمارزیستی بالینی
38th Annual Conference of the
Internatiolan Society for Clinical Biostatistics
Important dates (tentative)
| > Call for abstracts |
| December 20, 2016 |
| > Deadline abstracts submission |
|
February 20, 2017 |
| > Notification abstract acceptance |
| April 1, 2017 |
| > Early bird registration deadline |
| April 30, 2017 |
جلسه دفاع از پایان نامه ارشد
حجم نمونه و پردازش توان آماری
درود
بسیاری از داوری هایی که ممکن است در مورد مقالات انجام شود معمولا دارای ایرادی در مورد حجم نمونه و اینکه توان آماری بسنده در پردازش ها دیده می شود و یا نه، هستند.
وب سایت زیر می تواند کمکی در این زمینه برای دوستان باشد.
http://powerandsamplesize.com/
حل انتگرال ها به کمک این سایت
تحلیل بقای بصورت بیزی
برآورد منحني راك در داده هايي با اندازه هاي تكراري
منحني راك براي داده هايي با اندازه هاي تكراري كه البته براي داده هاي طولي هم به كار ميره. فايل زير در نرم افزار SAS به كمك glimmroc انجامش ميده
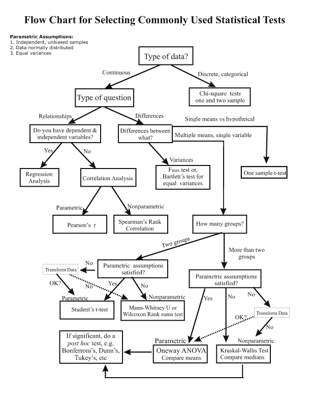
فلوچارت آزمون هاي رايج آماري
آزمون ها در يك نگاه
Source: http://www.healthknowledge.org.uk/
No Comment
مدلسازی چند سطحی در R
جدول عمر و داده های بقا
مدل سری زمانی ساریما
کارگاه های ترم پیش رو در پاییز
درود
دوستای گل، بنا به فرمایش جناب آقای دکتر محجوب، مدیر محترم گروه آمارزیستی همدان، از ترم پیش رو به مانند سال های گذشته می خوایم که کارگاه هایی رو برگزار کنیم. این کارگاه ها رو دانشجویان تدریس میکنن و گواهی تدریس و همچنین شرکت در کارگاه رو تلاش میکنیم از مراکز دانشگاه همچون مرکز پژوهش ها و یا مرکز مدلسازی صادر بکنیم. دوستانی که علاقه مند به برگزاری کارگاه هستن، حضوری به بنده در اتاق دانشجویان دکترای آمارزیستی مراجعه بکنن و یا اینکه با بنده تماس بگیرن تا برنامه ریزی ها انجام بشه.
کارگاه هایی که میشه برگزار کرد کاملا بر اساس نیاز بچه ها خواهد بود مثل:
1- طراحی، روایی، پایایی پرسشنامه
2- روش های گوناگون ماشین لیرنیگ
3- مدلهای چند سطحی و طولی
4- روش های پردازش داده های بقا
5- نمونه گیری بر اساس انواع مطالعات و حجم داده ها
.....
اولویت کارگاه ها بر اساس درخواست دوستان است و شرکت برای همه دانشجویان از همه گروه های آمارزیستی ایران آزاد خواهد بود.
به امید سربلندی برای همه دوستان جان
واژگان ضروری
مدلهای رشد آمیخته - هم اندیشی
دوستان گرامی من، کسانی که در زمینه مدلهای رشد آمیخته کار میکنن خواهش میکنم که به پرسش های زیر پاسخ بدن، پیشاپیش سپاس...
1- حداقل حجم نمونه واسه استفاده از این مدل ها چقدر است؟
2- حداقل زمان پیگیری هر واحد چقدر است؟
مرکز تحقیقات مدلسازی بیماریهای غیرواگیر
دکتر عباس مقیمبیگی در حکمی از سوی رئیس دانشگاه به عنوان "رئیس مرکز تحقیقات مدلسازی بیماریهای غیرواگیر دانشگاه" منصوب شد.
به گزارش پایگاه خبری وبدا در همدان، دکتر سید حبیباله موسویبهار در این حکم با توجه به مصوبات جلسه شورای عالی مرکز تحقیقات مدلسازی بیماریهای غیرواگیر دانشگاه، دکتر مقیمبیگی را به مدت دو سال دیگر به عنوان رئیس این مرکز منصوب کرد.
رئیس دانشگاه برای موفقیت دکتر مقیمبیگی در ارتقای سطوح کمی و کیفی پژوهش در دانشگاه آرزوی توفیق و سربلندی کرد.
با سپاس از آقای اکبرزاده برای آگاهی
حجم نمونه برای مطالعات همگروهی
حجم نمونه در مطالعات همگروهی در لینک زیر.هر چند این لینک برای خیلی از مطالعات دیگه هم میتونه کمک کننده باشه.
Sample Size for Independent Cohort Studies
اندازه نمونه در مطالعات گوناگون
در پژوهش زیر، میتونین چگونگی دستیابی به اندازه نمونه رو در مطالعات گوناگون در زمینه بهداشت، بالینی و پزشکی رو مطالعه کنین و بخونین.
How to Calculate Sample Size for Different Study Designs in
Medical Research?
آمار زيستي شاخهاي از آمار است كه تمركز و تأكيد آن بر توسعه و استفاده از روشهاي آماري است كه در راستاي حل مسائل و پاسخ به سئوالاتي كه در بهداشت، پزشكي و ژنتيك و بيولوژي انساني مطرح ميشوند.